Index of /036.OceanLotus_Counterattack_Event_Analysis/


../
Support_Research_or_Report/                        06-Dec-2022 17:32                   -
ATT&CK_Technics_in_OceanLotus_Counterattack.png    06-Dec-2022 17:32             1252951
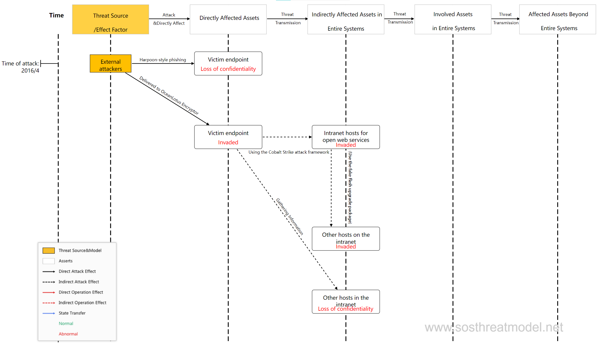
Sequence_Diagram_of_OceanLotus_Counterattack_Ev..> 06-Dec-2022 17:32              204245
Threat_Transmission_in_OceanLotus_Counterattack..> 06-Dec-2022 17:32                2146