Index of /034.APT-10_Attack_Analysis/


../
Support_Research_or_Report/                        06-Dec-2022 17:29                   -
ATT&CK_Technics_in_APT-10.png                      06-Dec-2022 17:29             1329802
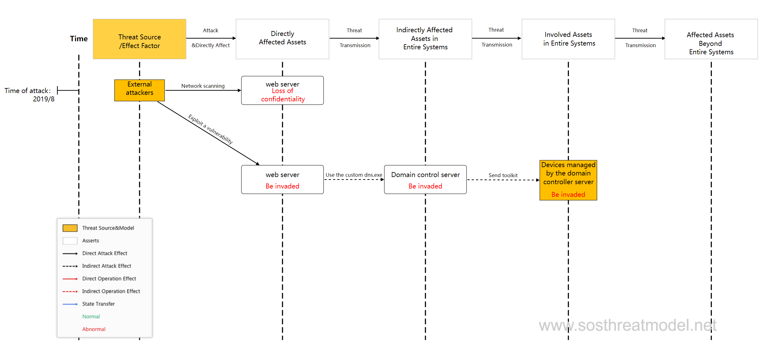
Sequence_Diagram_of_APT-10_Threat_Transmission.png 06-Dec-2022 17:29              138402
Threat_Transmission_in_APT-10.json                 06-Dec-2022 17:29                1722