Index of /029.Raccoon_Steal_Attack_Event_Analysis/


../
Support_Research_or_Report/                        06-Dec-2022 04:30                   -
ATT&CK_Technics_in_Raccoon.png                     06-Dec-2022 04:30             1382162
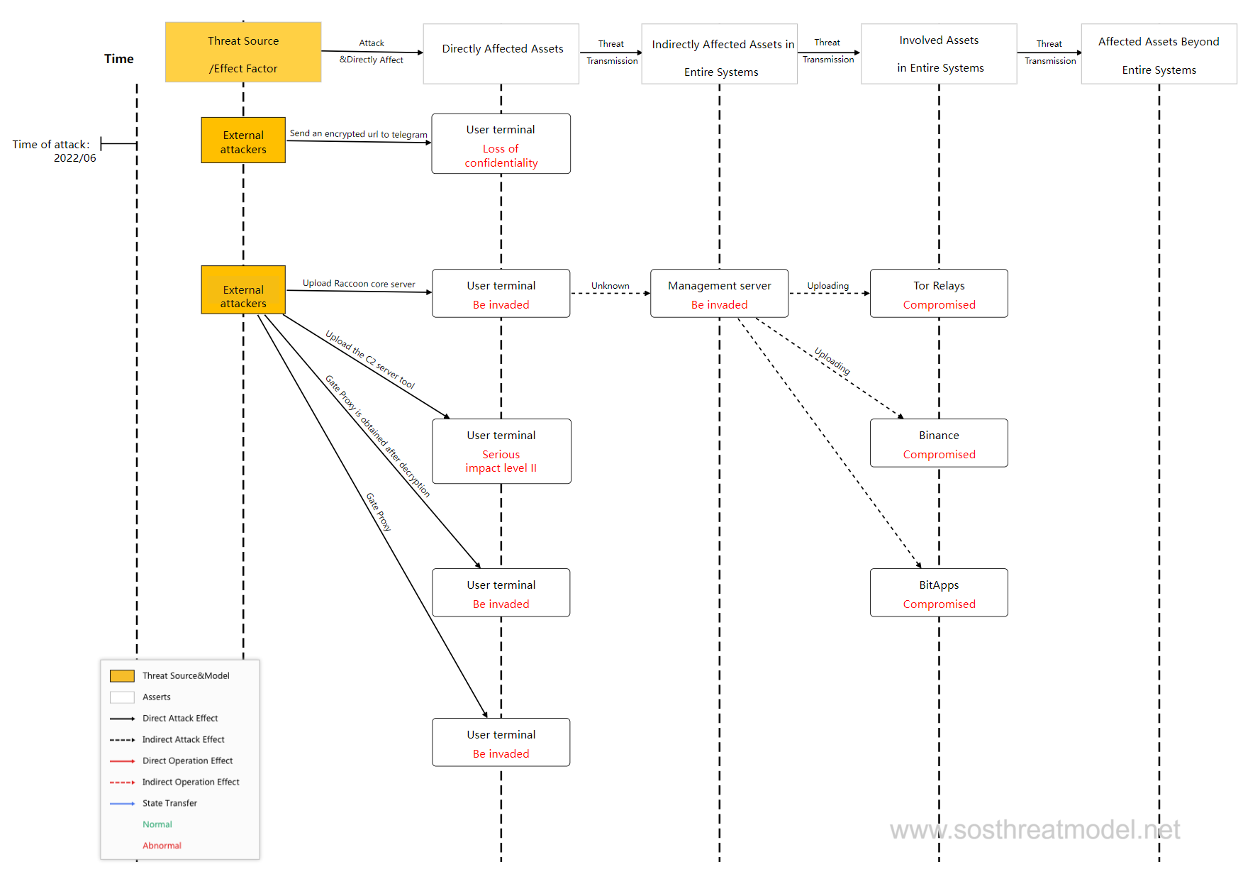
Sequence_Diagram_of_Raccoon_Steal_Attack_Event_..> 06-Dec-2022 04:30              155119
Threat_Transmission_in_Raccoon.json                06-Dec-2022 04:30                3598